16 年
手机商铺
公司新闻/正文
131 人阅读发布时间:2025-05-26 11:27
炸鸡奶茶一时爽,肝脏变成“钢丝球”?!
惊!你的肝脏里居然藏着一群“潜伏大师”——肝星状细胞(Hepatic stellate cell,HSC)!它们平时伪装成“乖宝宝”,一旦被酒精或脂肪刺激,立刻黑化成“胶原蛋白印刷机”,把肝脏变成僵硬纤维网![1]
HSC是纤维化的主要作用细胞。肝纤维化已成为全球肝脏相关疾病和死亡的主要原因之一 [2]。迫切需要有效的肝纤维化治疗方案。然而,纤维化的机制尚未完全确定,限制了抗纤维化药物的开发。
有发现表明,星状细胞乳酸转运蛋白 MCT1 通过增加体外和体内Ⅰ型胶原蛋白的表达显著促进肝纤维化,MCT1 沉默减弱了LX2细胞中 TGF-β1 刺激的Ⅰ型胶原蛋白的产生[3]。

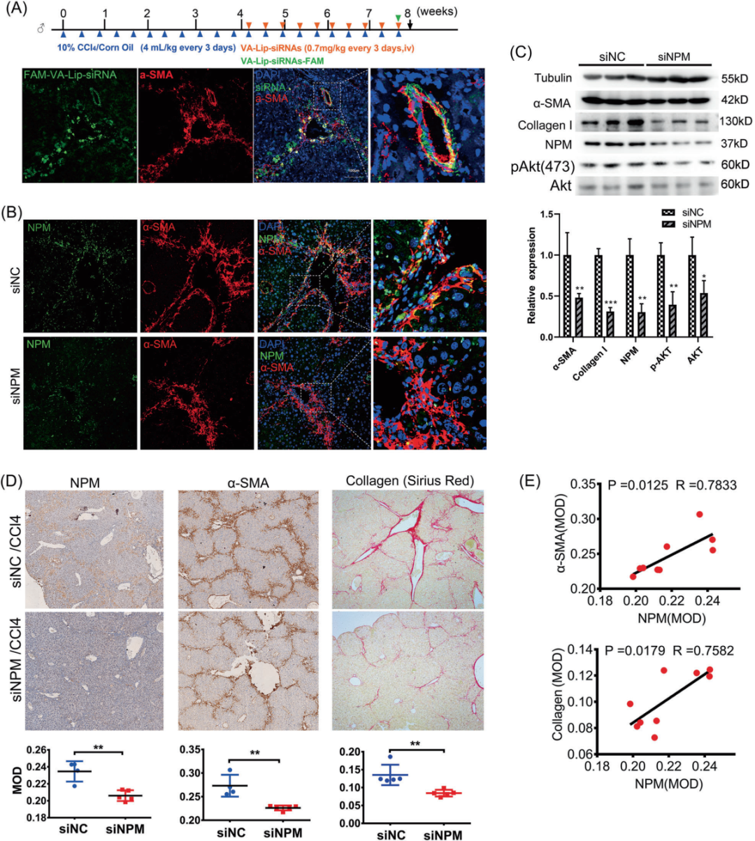
抑制在纤维化肝组织和活化的HSC中高表达的NPM(核磷蛋白) ,可以降低HSC中肝纤维化标志物的表达,并抑制了HSC的增殖和迁移。在小鼠HSC中 ,对于NPM无论是基因层面还是蛋白层面的抑制,均显著抑制si氯化碳诱导的肝纤维化的进展[4]。

通过对肝星状细胞相关的研究
有望发现针对肝纤维化的治疗靶点
妙顺生物提供高品质原代肝星状细胞
肝星状细胞“三大逆天优势” :
“影帝级”演技:原代分离,完美保留体内激活特性,轻松模拟肝纤维化全过程。
“纯度强迫症”:双重梯度离心+特异性标记鉴定,拒绝成纤维细胞“替身文学”,数据真实度拉满~
“冻存黑科技”:-196℃液氮速冻,随拆随用,比泡面还省心!






产品列表

其他特殊物种,可咨询定制.....